Tugas 7 - Desain dan Analisa Algoritma
Nama: Kamaluddin Frisriansyah
Nim: 3420200009
Operasi Seleksi
Menentukan Jumlah Hari
- Buatlah algoritma dan program yang meminta data bulan [1..12] dimasukan dari keyboard dan kemudian menentukan jumlah hari dalam bulan tersebut.
Pseudocode dan Flowchart
Program
Menentukan Jumlah Hari (Cara 2)
- Cara lain untuk menentukan jumlah hari dalam 1 bulan adalah dengan menggunakan bentuk cocok, akhir-cocok.
Pseudocode dan Flowchart
Program
Kamus
- Buatlah sebuah algoritma yang mengkonversikan tulisan “one”, “two”, dan “three” menjadi “satu”, “dua”, “tiga”. Jika yang diinput selain ketiga kata tersebut tampilkan tulisan “word is unknown”.
Pseudocode dan Flowchart
Program
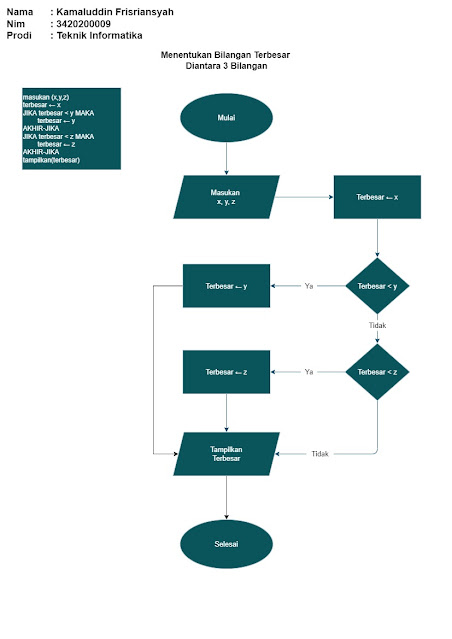
Menentukan Bilangan Terbesar Diantara 3 Bilangan
- Diketahui tiga buah bilangan yang dimasukan dari keyboard. Tuliskan algoritma dan program untuk menentukan bilangan terbesar
Pseudocode dan Flowchart
Program
Menentukan Bilangan Terbesar Diantara 3 Bilangan (Cara 2)
- Diketahui tiga buah bilangan yang dimasukan dari keyborad. Tuliskan algoritma dan program untuk menentukan bilangan terbesar
Pseudocode dan Flowchart
Program






Komentar
Posting Komentar